Case Study / 2026

Scan. Pay. Earn.

Custom QR-based payment and loyalty integration for Sushiro’s US conveyor belt sushi restaurants, connecting in-store ordering with Square POS.

Client Sushiro (Food & Life Companies)
Duration 12 weeks
Engagement Design + Engineering
Delivery Feb – May 2026
Client Background

The world’s largest conveyor belt sushi chain enters the US market.

Sushiro, operated by Food & Life Companies, Ltd., is one of the world’s largest conveyor belt sushi chains, headquartered in Osaka, Japan. In the US, they operate locations under both the Sushiro brand and Sakabayashi Sushi Tavern (Boston).

Monstarlab has a prior global relationship with Food & Life Companies — the Japan office previously built Sushiro’s WeChat Mini Program for the Chinese market, achieving 20K+ user registrations in 20 days, and supported the Sushiro official app UI and loyalty program optimization.

The Americas team was brought in to deliver the US market payment integration — a cross-regional collaboration that leveraged Monstarlab’s global footprint.

Sushiro conveyor belt restaurant
The Challenge

Pay from your phone at the table. No counter needed.

Sushiro needed a custom digital checkout experience for their US restaurants. Customers order food via existing in-store tablets, but payment was not integrated with their US POS platform: Square. They wanted QR-based table-side payment, loyalty integration, gift cards, email receipts, and promotional banners — all branded to Sushiro’s identity.

Disconnected payment

The existing Sushiro ordering tablets handled food orders, but customers had to go to a counter to pay. No integration with Square POS existed.

Multi-system integration

Bridging cloud services (Square APIs, AWS) with on-prem Linux servers in each restaurant location required careful middleware architecture.

Scope boundaries

DIGI Japan owns the Sushiro ordering system and catalog; Monstarlab owns payments. Drawing clear technical boundaries was critical from day one.

Brand-native experience

The mobile payment experience needed to feel like a natural extension of Sushiro’s in-store tablet — trustworthy, consistent, and distinctly Sushiro.

Sushiro restaurant dining experience
Our Approach

12 weeks. Three pillars. One seamless experience.

A T&M engagement with 2-week sprints and bi-weekly Sprint Reviews. Design and engineering working in lockstep, with a globally distributed team across the US, Bangladesh, and Colombia.

01

Design-led discovery

Studied the in-store tablet experience via screenshots and video to ensure the mobile payment frontend felt trustworthy and consistent. Designed edge cases, loyalty UX, and email receipt positioning through user testing.

02

Middleware-first engineering

Built a Node.js backend service handling system-to-system communication between the custom frontend, Sushiro’s on-prem ordering system, and Square cloud APIs — with error handling, retry logic, and webhook confirmation.

03

Iterative delivery

Tier 1 core payment flow shipped first. Tier 2 features — loyalty, gift cards, promotional banners — layered on as time and budget allowed, all within the 12-week window.

What We Built

From QR scan to confirmed payment in seconds.

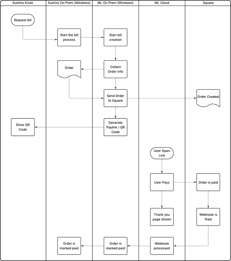
A complete digital checkout system: customer finishes eating, requests the bill on the tablet, scans a QR code at the table, and pays via a custom Sushiro-branded mobile experience powered by Square.

Core Payment Flow

QR-based table-side checkout

QR code appears on the table screen after bill request. Customer scans with their phone and lands on a custom-built Sushiro-branded payment frontend.

Square POS integration

Order creation, payment processing, automated status tracking, and confirmation webhooks back to the Sushiro ordering system.

System middleware

Node.js backend handling communication between the custom frontend, Sushiro’s on-prem ordering system, and Square cloud APIs with error handling and retry logic.

On-prem service

Deployed on Sushiro’s Linux-based in-store servers to communicate with the local ordering system in real time.

Email receipts

Custom-branded email receipt template via Amazon SES, sent from receipt@sushiro-usa.com with full order details.

Apple Pay & Google Pay

Native mobile wallet support via Square Web Payments SDK for frictionless one-tap checkout.

Tier 2 Features

Square Loyalty integration

Points-based earn and redeem system. Rewards include discount off order, with a long-term vision for Sushiro’s “dakkozushi” mascot merchandise rewards.

Gift card acceptance

Support for Square gift cards as a payment method at checkout, expanding payment flexibility.

Promotional banners

Customizable marketing content on the personal information and receipt screens for seasonal campaigns and offers.

Customer satisfaction survey

Survey link on the receipt screen to capture post-meal feedback and drive continuous improvement.

Design Approach

Trust starts at the first pixel.

The payment interface needed to feel like a natural extension of Sushiro’s in-store experience. Every design decision was made to build customer confidence and minimize checkout friction.

Visual consistency with the tablet

Studied screenshots and video of the Sushiro tablet experience to ensure the mobile payment frontend felt trustworthy and familiar to diners already interacting with the brand in-store.

Edge case design

Payment declined, payment link expired, order updated, payment in progress on another device — every failure state was designed and implemented as a first-class screen.

Post-payment email capture

User-tested two approaches and placed the email capture step after payment, not before — less disruptive, higher completion rates.

Skippable loyalty enrollment

Designed a fully skippable loyalty flow with in-context messaging to encourage sign-up without blocking checkout. No forced account creation.

Sushiro payment user journey map
Order summary screen
Payment information screen
Receipt screen
Architecture

Cloud meets on-prem. Seamlessly.

A hybrid architecture bridging Square’s cloud APIs and AWS infrastructure with Linux-based in-store servers in each Sushiro restaurant location.

Frontend

React (Next.js)

Deployed to AWS CloudFront at checkout.sushiro-usa.com. Sushiro-branded, mobile-first, optimized for in-restaurant cellular connections.

Backend

Node.js / TypeScript

Middleware service handling system-to-system communication between frontend, on-prem ordering, and Square cloud APIs.

On-Prem

Linux in-store service

Runs on Sushiro’s restaurant servers. Communicates with the local ordering system and syncs catalog data on daily reboot.

Payments

Square Platform

Payments API, Loyalty API, Catalog API, and Web Payments SDK for card, Apple Pay, and Google Pay processing.

Email

Amazon SES

Custom-branded receipt emails sent from receipt@sushiro-usa.com via Amazon SES (us-east-1).

Design

Figma

Full payment flow design in Figma including all edge cases, loyalty UX, email templates, and promotional banner specifications.

Sushiro system architecture diagram
Delivery Timeline

From kickoff to production in 12 weeks.

Weeks 1–2

Discovery & Design

Kickoff, scope alignment with DIGI Japan, in-store tablet study, initial UI/UX design for core payment flow, technical architecture definition.

Weeks 3–6

Core Build

Tier 1 payment flow development: QR checkout frontend, Square integration, middleware service, on-prem service, webhook confirmation loop.

Weeks 7–10

Tier 2 & Polish

Loyalty integration, gift cards, promotional banners, Apple Pay/Google Pay, email receipts, edge case handling, QA across devices.

Weeks 11–12

UAT & Launch

User acceptance testing, production environment setup, domain configuration (checkout.sushiro-usa.com), deployment to live restaurant locations.

Key Technical Challenges

The hard problems behind the simple experience.

Scope boundary with DIGI Japan

Monstarlab owns payments integration and the middleware; DIGI owns catalog management and integration with the ordering system. Drawing this line clearly was a recurring theme from kickoff onward, resolved through collaborative technical sessions and a pragmatic daily catalog sync approach.

Concurrent payment handling

When multiple people at a table scan the same QR code, the first payment succeeds and subsequent attempts receive a clear “already paid” response. Split payments are not supported by the QR payment flow, requiring thoughtful UX to set expectations upfront.

On-prem + cloud hybrid

The system bridges cloud services (Square APIs, AWS) with on-prem Linux servers in each restaurant location. Deployment coordination, network reliability, and catalog synchronization required careful architecture to ensure a seamless customer experience.

Square Catalog sync

Rather than building a complex real-time sync service, the team arrived at a pragmatic solution: the on-prem service fetches the latest catalog from Square on daily server reboot — simple, reliable, and within DIGI’s operational model.

Global Connection

One client. Three markets. One Monstarlab.

This engagement demonstrates the power of Monstarlab’s global network. Japan built the foundation. Americas extended it to the US market.

Monstarlab Japan

WeChat Mini Program — China

Built Sushiro’s WeChat Mini Program for the Chinese market, achieving rapid adoption and establishing the digital relationship with Food & Life Companies.

20K+
User registrations in 20 days
Monstarlab Americas

QR Payment Integration — US

Custom QR-based payment and loyalty system for Sushiro’s US conveyor belt restaurants, connecting in-store ordering with Square POS in a 12-week engagement.

12 wks
Kickoff to production
The Team

A globally distributed team, locally accountable.

US-based leadership with engineering in Dhaka and QA in Colombia, delivering through 2-week sprints with bi-weekly client reviews.

Name Role
Olivia WelchAccount Lead / SVP Client Services
Todd ChandlerDelivery Lead / Sr Delivery Manager
Joey UnnoldDesign Lead / Sr Design Director
Samuel MuñozProduct Designer (UI/UX)
Cesar AguilarTechnical Lead / Sr Engineering Director
Md. Ashraful AlamLead Engineer (Backend, Dhaka)
Md. Ariful AlamSr Engineer (Backend, Dhaka)
Luis RuizQA Lead (Colombia)
Patrick GardellaExecutive Sponsor
Results

A complete digital checkout system, delivered on time and on budget.

In 12 weeks, the team designed, built, and prepared for production deployment a full QR-based payment and loyalty system for Sushiro’s US restaurant locations.

What We Delivered

A custom QR-based payment frontend branded to Sushiro, integrated with Square POS for payments, loyalty, and gift cards. Apple Pay and Google Pay support for frictionless checkout. A middleware service bridging cloud and on-prem systems. Custom email receipts, promotional banner capabilities, and a customer satisfaction survey — all within a 12-week, $145K T&M engagement.

Sushiro payment flow final experience

Rendering representative of the final experience